본문 바로가기
주메뉴 바로가기
주메뉴
DKENS
CEO인사말
경영이념
회사 연혁
조직도
시공능력평가액
MOU체결
오시는 길
사업영역
태양광 사업
ESS
K-RE100
태양광 자재
CHPS(수소사업)
스마트 양식장
수익성 검토
오늘의시세
태양광 수익률
시공사례
시공사례
유지관리
모니터링
메뉴
닫기
사업영역
디케이이앤에스(주)와 새로운 인생을 시작하세요.
홈
사업영역
DKENS
사업영역
수익성 검토
시공사례
유지관리
태양광사업
ESS
K-RE 100
태양광 자재
CHPS(수소산업)
스마트양식장
태양광 사업
발전·임대사업
정부지원사업
정부지원사업
친환경에너지 사용
전기료 절감
온실가스 절감
정부지원금
지자체 보조금
주택지원 보급사업
태양광 등의 신·재생에너지원을 주택에 설치할 경우
설치비의 일부를 정부가 지원하는 사업
지원대상
기존 또는 신축주택의 소유자 또는 소유예정자 (한전과의 계약종별이 주택용인 경우에 한함) / 설치용량 3kW
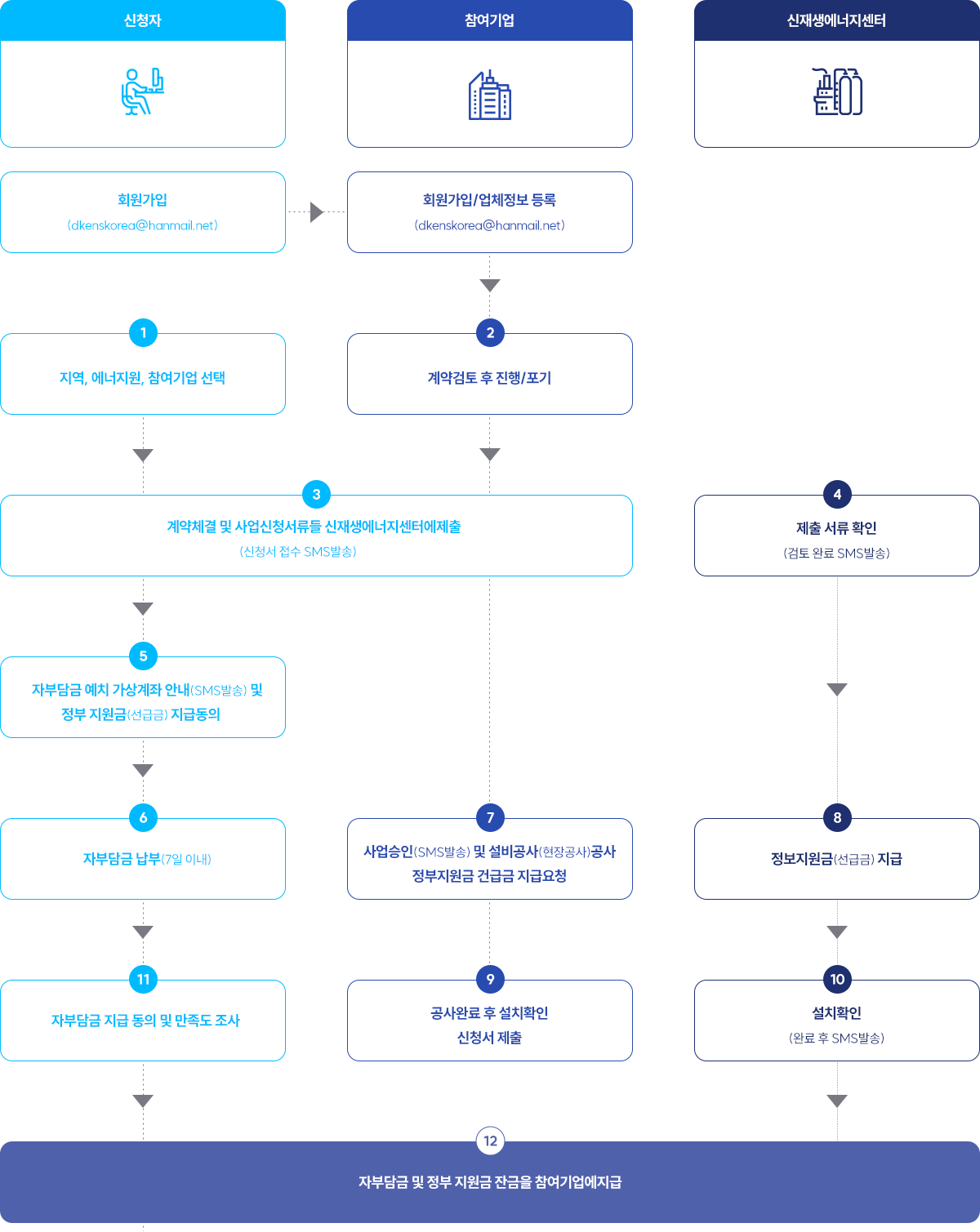
진행절차
주택지원 보급사업 문의하기
주택지원 보급사업 문의 전화
031-564-7711
건물지원 보급사업
정부가 신재생에너지 보급을 목적
신재생에너지설비 설치비를 일정부분 무상 보조,지원 하는 사업
지원대상
축사, 상가, 공장 등 에너지 다소비 건물 / 설치용량 최대 200kW
진행절차
사업참여 신청
참여기업 선정
설치희망자 신청
신청서 검토/ 승인
시설확인 및 보조금지급
건물지원 보급사업 문의하기
건물지원 보급사업 문의 전화
031-564-7711
TOP
카카오톡 문의
온라인 문의
031-564-7711
성명
*
연락처
*
사업자주소
*
문의내용
*
개인정보처리방침에 동의합니다.
[전문보기]